欢迎访问英国上市公司365网站!

校内竞赛

当前位置: 首页 > 竞赛工作 > 运动竞赛 > 校内竞赛 > 正文

2017年广东技术师范公司员工毽球赛成绩册

来源:英国上市公司365 时间:2017年05月08日 16:11 点击数:

                                          成绩登记表

初赛:

男子A组

管理

电信

外国语

积分

胜局比例

小局数

名次

管理

2:1

2:0

6

4/5

5

1

电信

1:2

2:0

4

3/5

5

2

外国语

0:2

0:2

2

0/4

4

3

男子B组

自动化

教科

文传

积分

胜局比例

小局数

名次

自动化

2:0

2:0

6

4/4

4

1

教科

0:2

0:2

2

0/4

4

3

文传

0:2

2:0

4

2/4

4

2

男子C组

计科

数科

汽车

积分

胜局比例

小局数

名次

计科

2:0

2:0

6

4/4

4

1

数科

0:2

0:2

2

0/4

4

3

汽车

0:2

2:0

4

2/4

4

2

男子D组

财经

机电

美术

积分

胜局比例

小局数

名次

财经

2:0

2:1

6

4/5

5

1

机电

0:2

0:2

2

0/4

4

3

美术

1:2

2:0

4

3/5

5

2

女子A组

文传

美术

外国语

积分

胜局比例

小局数

名次

文传

0:2

2:0

4

2/4

4

2

美术

2:0

2:1

6

4/5

5

1

外国语

0:2

1:2

2

1/4

4

3

女子B组

管理

教科

自动化

积分

胜局比例

小局数

名次

管理

2:0

2:0

6

4/4

4

1

教科

0:2

0:2

2

0/4

4

3

自动化

0:2

2:0

4

2/4

4

2

女子C组

财经

电信

机电

积分

胜局比例

小局数

名次

财经

2:0

2:0

6

4/4

4

1

电信

0:2

2:0

4

2/4

4

2

机电

0:2

0:2

2

0/4

4

3

女子D组

计科

数科

汽车

法知

积分

胜局比例

小局数

名次

计科

2:0

2:0

2:0

9

6/6

6

1

数科

0:2

2:0

2:0

7

4/6

6

2

汽车

0:2

0:2

2:0

5

2/6

6

3

法知

0:2

0:2

0:2

3

0/6

6

3

男子八强A组

A1

管理

A2

自动化

A3

汽车

A4

文传

积分

胜局比例

小局数

名次

A1

管理

2:0

2:1

2:0

9

6/7

7

1

A2

自动化

0:2

2:0

2:0

7

4/6

6

2

A3

汽车

1:2

0:2

2:0

5

3/7

7

3

A4

文传

0:2

0:2

0:2

3

0/6

6

4

男子八强B组

B1

财经

B2

计科

B3

电信

B4

美术

积分

胜局比例

小局数

名次

B1

财经

0:2

2:0

2:0

7

4/6

6

2

B2

计科

2:0

2:0

2:0

9

6/6

6

1

B3

电信

0:2

0:2

2:0

5

2/6

6

3

B4

美术

0:2

0:2

0:2

3

0/6

6

4

女子八强A组

A1

管理

A2

计科

A3

电信

A4

文传

积分

胜局比例

小局数

名次

A1

管理

2:1

2:0

0:2

7

6/7

7

2

A2

计科

1:2

2:1

1:2

5

4/9

9

3

A3

电信

0:2

1:2

0:2

3

1/6

6

4

A4

文传

2:0

2:1

2:0

9

6/7

7

1

女子八强B组

B1

财经

B2

美术

B3

数科

B4

自动化

积分

胜局比例

小局数

名次

B1

财经

0:2

2:0

1:2

5

3/6

6

3

B2

美术

2:0

2:0

2:0

9

6/6

6

1

B3

数科

0:2

0:2

0:2

3

0/6

6

4

B4

自动化

2:1

0:2

2:0

7

4/7

7

2

男子

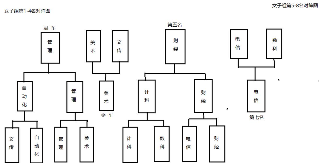
女子

 

电话:020-38256716      传真:020-38256716    

邮编:510665                 邮箱 tyb@gpnu.edu.cn

通讯地址:广州市中山大道西293号英国上市公司365

办公地址:广州市天河区中山大道西293号英国上市公司365综合馆二楼

版权所有 365英国上市(集团)有限公司-Official website